本实用新型公开一种无极性电源输入电路及线控装置,属于电子电路技术领域。所述无极性电源输入电路包括第一输入端、第二输入端、电源地及供电输出端;还包括二极管D1、二极管D2、二极管D3、二极管D4、电容C1及DC转DC模块;二极管D1的正极和二极管D3的负极连接所述第一输入端,二极管D2的正极和二极管D4的负极连接所述第二输入端;二极管D1的负极和二极管D2的负极连接电容C1的正极及DC转DC模块的输入端,二极管D3的正极和二极管D4的正极连接电容C1的负极及电源地;DC转DC模块的输出端作为所述无极性电源输入电路的供电输出端。本实用新型能保证接入的直流电源正负反接情况下可以正常工作,还可以保证交流输入情况下都能正常工作。



| 附图说明 |
| 图1为本实用新型实施例提供的无极性电源输入电路的原理图。 |
| 图2为本实用新型实施例提供的线控装置的构成框图。 |
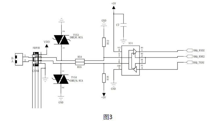
| 图3为本实用新型实施例提供的线控装置中所采用的485通讯电路的原理图。 |